RocketLogger  1.1
tsl4531.c File Reference
#include <errno.h>
#include "sensor.h"
#include "tsl4531.h"
+ Include dependency graph for tsl4531.c:

Go to the source code of this file.

Functions

int TSL4531_init (int sensor_identifier)
 
void TSL4531_close (int sensor_identifier)
 
int TSL4531_read (int sensor_identifier)
 
int32_t TSL4531_getValue (int sensor_identifier, int channel)
 
int TSL4531_setRange (int sensor_identifier, int range)
 
int TSL4531_getRange (int sensor_identifier)
 
int TSL4531_getID (void)
 
int TSL4531_setParameters (int sensor_identifier)
 
int TSL4531_sendRange (int sensor_identifier, int range)
 
int TSL4531_getIndex (int sensor_identifier)
 

Variables

const int TSL4531_sensors [] = TSL4531_I2C_ADDRESSES
 
enum TSL4531_range TSL4531_range [sizeof(TSL4531_sensors)]
 
enum TSL4531_range TSL4531_auto_range [sizeof(TSL4531_sensors)]
 
uint8_t TSL4531_multiplier [sizeof(TSL4531_sensors)] = {TSL4531_MULT_200}
 
int32_t TSL4531_values [sizeof(TSL4531_sensors)] = {0}
 

Function Documentation

void TSL4531_close ( int  sensor_identifier)

Close TSL sensor.

Parameters
sensor_identifierThe I2C address of the sensor

Definition at line 87 of file tsl4531.c.

int TSL4531_getID ( void  )

Get the device ID

Parameters
sensor_identifierThe I2C address of the sensor
Returns
Devie ID or negative status code

Definition at line 215 of file tsl4531.c.

References ERROR, rl_log(), sensor_bus, Sensors_getSharedBus(), TSL4531_COMMAND, and TSL4531_REG_ID.

Referenced by TSL4531_init().

+ Here is the call graph for this function:

int TSL4531_getIndex ( int  sensor_identifier)

Get the index of the sensor with specified address.

Parameters
sensor_identifierThe sensor address used to look up the index
Returns
The index of the sensor, or if not found -1

Definition at line 321 of file tsl4531.c.

References TSL4531_sensors.

Referenced by TSL4531_getRange(), TSL4531_getValue(), TSL4531_read(), TSL4531_sendRange(), and TSL4531_setRange().

int TSL4531_getRange ( int  sensor_identifier)

Get current range

Parameters
sensor_identifierThe I2C address of the sensor
Returns
current range TSL4531_range

Definition at line 200 of file tsl4531.c.

References TSL4531_auto_range, TSL4531_getIndex(), and TSL4531_RANGE_AUTO.

+ Here is the call graph for this function:

int32_t TSL4531_getValue ( int  sensor_identifier,
int  channel 
)

Get the values read from the sensor

Parameters
sensor_identifierThe I2C address of the sensor
channelThe channel of the sensor to get
Returns
Sensor value in lux

Definition at line 165 of file tsl4531.c.

References TSL4531_getIndex(), and TSL4531_values.

+ Here is the call graph for this function:

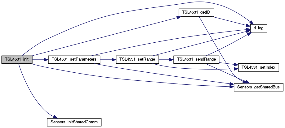
int TSL4531_init ( int  sensor_identifier)

Initialize the light sensor

Parameters
sensor_identifierThe I2C address of the sensor
Returns
return Status code

Definition at line 51 of file tsl4531.c.

References ERROR, FAILURE, rl_log(), sensor_bus, Sensors_getSharedBus(), Sensors_initSharedComm(), SUCCESS, TSL4531_getID(), TSL4531_ID, and TSL4531_setParameters().

+ Here is the call graph for this function:

int TSL4531_read ( int  sensor_identifier)

Read the sensor values.

Parameters
sensor_identifierThe I2C address of the sensor
Returns
return Status code

Definition at line 96 of file tsl4531.c.

References ERROR, FAILURE, rl_log(), sensor_bus, Sensors_getSharedBus(), Sensors_initSharedComm(), SUCCESS, TSL4531_auto_range, TSL4531_COMMAND, TSL4531_getIndex(), TSL4531_RANGE_AUTO, TSL4531_RANGE_HIGH, TSL4531_RANGE_HYSTERESIS, TSL4531_RANGE_LOW, TSL4531_RANGE_LOW_MAX, TSL4531_RANGE_MEDIUM, TSL4531_RANGE_MEDIUM_MAX, TSL4531_REG_DATALOW, TSL4531_sendRange(), and TSL4531_values.

+ Here is the call graph for this function:

int TSL4531_sendRange ( int  sensor_identifier,
int  range 
)

Configure the range of the sensor.

Parameters
sensor_identifierThe I2C address of the sensor
rangeThe range TSL4531_range to set
Returns
Status code

Definition at line 260 of file tsl4531.c.

References ERROR, FAILURE, rl_log(), sensor_bus, Sensors_getSharedBus(), SUCCESS, TSL4531_auto_range, TSL4531_COMMAND, TSL4531_getIndex(), TSL4531_INT_TIME_100, TSL4531_INT_TIME_200, TSL4531_INT_TIME_400, TSL4531_LOW_POWER, TSL4531_MULT_100, TSL4531_MULT_200, TSL4531_MULT_400, TSL4531_multiplier, TSL4531_RANGE_AUTO, TSL4531_RANGE_HIGH, TSL4531_RANGE_LOW, TSL4531_RANGE_MEDIUM, and TSL4531_REG_CONFIG.

Referenced by TSL4531_read(), and TSL4531_setRange().

+ Here is the call graph for this function:

int TSL4531_setParameters ( int  sensor_identifier)

Set the sensor parameter to default for continuous sensing.

Parameters
sensor_identifierThe I2C address of the sensor
Returns
Status code

Definition at line 232 of file tsl4531.c.

References ERROR, FAILURE, rl_log(), sensor_bus, Sensors_getSharedBus(), SUCCESS, TSL4531_COMMAND, TSL4531_RANGE_AUTO, TSL4531_REG_CONTROL, TSL4531_SAMPLE_CONTINUOUS, and TSL4531_setRange().

Referenced by TSL4531_init().

+ Here is the call graph for this function:

int TSL4531_setRange ( int  sensor_identifier,
int  range 
)

Set range of light sensor

Parameters
sensor_identifierThe I2C address of the sensor
rangeThe range TSL4531_range to set
Returns
Status code

Definition at line 181 of file tsl4531.c.

References ERROR, FAILURE, rl_log(), SUCCESS, TSL4531_getIndex(), and TSL4531_sendRange().

Referenced by TSL4531_setParameters().

+ Here is the call graph for this function:

Variable Documentation

enum TSL4531_range TSL4531_auto_range[sizeof(TSL4531_sensors)]
Initial value:

Definition at line 41 of file tsl4531.c.

Referenced by TSL4531_getRange(), TSL4531_read(), and TSL4531_sendRange().

uint8_t TSL4531_multiplier[sizeof(TSL4531_sensors)] = {TSL4531_MULT_200}

Definition at line 43 of file tsl4531.c.

Referenced by TSL4531_sendRange().

Initial value:

Definition at line 39 of file tsl4531.c.

const int TSL4531_sensors[] = TSL4531_I2C_ADDRESSES

Copyright (c) 2016-2017, Swiss Federal Institute of Technology (ETH Zurich) All rights reserved.

Redistribution and use in source and binary forms, with or without modification, are permitted provided that the following conditions are met:

  • Redistributions of source code must retain the above copyright notice, this list of conditions and the following disclaimer.
  • Redistributions in binary form must reproduce the above copyright notice, this list of conditions and the following disclaimer in the documentation and/or other materials provided with the distribution.
  • Neither the name of the copyright holder nor the names of its contributors may be used to endorse or promote products derived from this software without specific prior written permission.

THIS SOFTWARE IS PROVIDED BY THE COPYRIGHT HOLDERS AND CONTRIBUTORS "AS IS" AND ANY EXPRESS OR IMPLIED WARRANTIES, INCLUDING, BUT NOT LIMITED TO, THE IMPLIED WARRANTIES OF MERCHANTABILITY AND FITNESS FOR A PARTICULAR PURPOSE ARE DISCLAIMED. IN NO EVENT SHALL THE COPYRIGHT HOLDER OR CONTRIBUTORS BE LIABLE FOR ANY DIRECT, INDIRECT, INCIDENTAL, SPECIAL, EXEMPLARY, OR CONSEQUENTIAL DAMAGES (INCLUDING, BUT NOT LIMITED TO, PROCUREMENT OF SUBSTITUTE GOODS OR SERVICES; LOSS OF USE, DATA, OR PROFITS; OR BUSINESS INTERRUPTION) HOWEVER CAUSED AND ON ANY THEORY OF LIABILITY, WHETHER IN CONTRACT, STRICT LIABILITY, OR TORT (INCLUDING NEGLIGENCE OR OTHERWISE) ARISING IN ANY WAY OUT OF THE USE OF THIS SOFTWARE, EVEN IF ADVISED OF THE POSSIBILITY OF SUCH DAMAGE.

Definition at line 37 of file tsl4531.c.

Referenced by TSL4531_getIndex().

int32_t TSL4531_values[sizeof(TSL4531_sensors)] = {0}

Definition at line 44 of file tsl4531.c.

Referenced by TSL4531_getValue(), and TSL4531_read().