RocketLogger  1.1.5
rocketlogger.c File Reference
#include <stdio.h>
#include <stdlib.h>
#include "rl_lib.h"
#include "rl_util.h"
+ Include dependency graph for rocketlogger.c:

Go to the source code of this file.

Functions

int main (int argc, char *argv[])
 

Function Documentation

int main ( int  argc,
char *  argv[] 
)

Copyright (c) 2016-2019, Swiss Federal Institute of Technology (ETH Zurich) All rights reserved.

Redistribution and use in source and binary forms, with or without modification, are permitted provided that the following conditions are met:

  • Redistributions of source code must retain the above copyright notice, this list of conditions and the following disclaimer.
  • Redistributions in binary form must reproduce the above copyright notice, this list of conditions and the following disclaimer in the documentation and/or other materials provided with the distribution.
  • Neither the name of the copyright holder nor the names of its contributors may be used to endorse or promote products derived from this software without specific prior written permission.

THIS SOFTWARE IS PROVIDED BY THE COPYRIGHT HOLDERS AND CONTRIBUTORS "AS IS" AND ANY EXPRESS OR IMPLIED WARRANTIES, INCLUDING, BUT NOT LIMITED TO, THE IMPLIED WARRANTIES OF MERCHANTABILITY AND FITNESS FOR A PARTICULAR PURPOSE ARE DISCLAIMED. IN NO EVENT SHALL THE COPYRIGHT HOLDER OR CONTRIBUTORS BE LIABLE FOR ANY DIRECT, INDIRECT, INCIDENTAL, SPECIAL, EXEMPLARY, OR CONSEQUENTIAL DAMAGES (INCLUDING, BUT NOT LIMITED TO, PROCUREMENT OF SUBSTITUTE GOODS OR SERVICES; LOSS OF USE, DATA, OR PROFITS; OR BUSINESS INTERRUPTION) HOWEVER CAUSED AND ON ANY THEORY OF LIABILITY, WHETHER IN CONTRACT, STRICT LIABILITY, OR TORT (INCLUDING NEGLIGENCE OR OTHERWISE) ARISING IN ANY WAY OUT OF THE USE OF THIS SOFTWARE, EVEN IF ADVISED OF THE POSSIBILITY OF SUCH DAMAGE. Main RocketLogger binary, controls the sampling

Parameters
argcNumber of input arguments
argvInput argument string, consists of:
Returns
standard Linux return codes

Definition at line 47 of file rocketlogger.c.

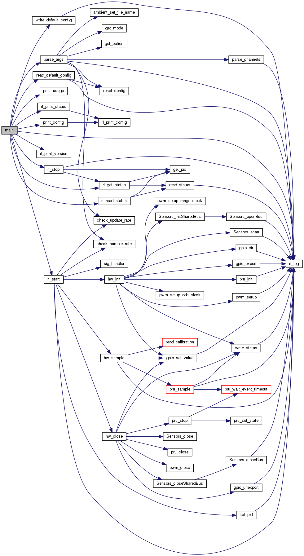
References CONTINUOUS, ERROR, FAILURE, HELP, LIMIT, METER, rl_conf::mode, parse_args(), print_config(), PRINT_DEFAULT, print_usage(), PRINT_VERSION, read_default_config(), rl_get_status(), rl_log(), rl_print_status(), rl_print_version(), rl_read_status(), RL_RUNNING, rl_start(), rl_stop(), SET_DEFAULT, rl_status::state, STATUS, STOPPED, WARNING, and write_default_config().

+ Here is the call graph for this function: